 |
|
 |
|
FTR5410レピータ互換のID回路を |
|
| |
|
| |
●ヤエスのFTR5410 430メガレピーターが何とか新調(セコハンですが)になりました、そこで問題は今まで使っていたポンコツレピーターです、何とか復帰修理をしたいのが本音です、問題はIDのROMこれが無いとピーとかいう音でさっぱりです、
もう30年近く前の型です、ペンテアムなんて言葉も無い時代、主流はZ80かTTLロジックでの回路構成、レピーターのIDロムはヒューズROMのようです、(高圧でマトリクスを焼ききってメモリを構成する)容量も32バイトとかいう単位
さて、こいつをどうするか、、、、、と昔作ったのを思い出しました、電信のモールス信号発生器は1995年にニフテーサーブ(インターネットじゃなくてパソコン通信)で幾島さんの書いた記事を読んで感動し、幾島さんにお願いしてPICのライターチップを頂いた事がありました。
これがワンチップにのめり込んだトリガーポイントになった次第です、マイクロチップの純正アセンブラなんて手に入らなくて(もちろんPC9801の時代です)幾島さんのハンドメイドのアセンブラ(awk言語で作った簡易クロス・アセンブラ)を頂きプログラムにはまった次第です(しかしその割にはあんまり良い作品は残っていません、もちろん力量が無かった訳です)
ここでこの話はじつはこの時最初にモールスの符号発生のプログラムにトライしました、参考書も無くニフテーの記事だよりでの挑戦でしたが(実はこの時はパソコン通信の電話代は数万払った事もありました)、なんとか四苦八苦して作りました
今じゃ無理です(パワーが無い、物忘れが早い)、この当時も数日寝ないで狂った事がありました
寝て起きると細かいレジスタの使いまわしや変数の操作を忘れるのです、だからある程度メドが立つまで続けた方が非常に効率が良いのです、、、(ソフト開発者が体を壊すのが良くわかりました)
そこで家宅捜索です、昔のソフトのフロッピはなんとか見つけましたが、なんと1.2Mバイトの日電バージョンです(ま アタリマエです)何とか読もうと思い昔のノート(白黒液晶バックライトなしです、もちろんHDDはなし、MSDOS2.11のロムバージョン)、、しかしFDDユニットがNG あきらめかけて、、あちこち探したら昔の記録がありました(やっぱ残るのは紙です、電子メデアではありませんでした)
調べたら2バイト使い1符合を音にしていました、符号形成に1バイト、長さに1バイトです、こりゃいい具合と思って、真似て作ろうと思いましたが結構長いソフトです、よく見たらインストラクションが今仕様じゃありません、まさか!アセンブラソースを全部手直しなんて、、(デキマセンねエ)気が遠くなりそうです(昔はリキあった訳ですナ)
面倒くさくなったので、毎度おなじみのアトメルのAVRで BASCOMで組みました、やっぱ簡単が一番!!
---単に『ノメシコキ』仕様です。
|
|
| |
|
|
|
|
|
|
|
|
|
|
| |
|
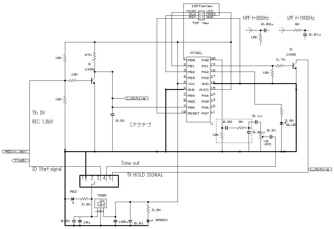
★FTR-5410レピータはCOR回路がレピータの動作を全部仕切っています、ID発生基板への信号は3種類で、ID発生トリガー信号、IDを出している時に送信を保持する信号、IDトーン音声信号です、この他に電源が12V程度で入っています
●ID要求信号が来たら送信ホールド信号を出してこの間にIDを流せば良いという事になります
チップは毎度使いまわしているATtiny26Lで組む事にしました、前に車のバックメロデーで『おぼろ月夜』を演奏しようとBASCOMのサウンド命令を使ったら大変簡単だったので、今回もこれで組みました、単に方形波の連続で音を出していますので若干音が悪いです、そこでCRフィルタを入れてごまかしています、800HZから2KHZ前後のフルターとなるようにしました、実際にレピーターに取り付けると思いもよらないトラブルがある事が予想されますので、@基盤内部動作用の5Vの確認LEDAプログラムが正常動作時は点灯するLED を数個、動作確認に付けました、フィルタとかは簡単なWEBがありますので利用させて頂きました(感謝!)
動作電流が少ないせいかレギュレータの発熱はほとんどありません、旧基板上は10個前後のICで構成されていましが今回はAVRチップ1個で、簡単なソフトで動きます(見ていたら時代の流れを感じさせられました)
電源投入時のIDが出ませんが、ソフトの最初で200ミリセカンドのWAITを取っていますのでそのせいかと思いますが(デスクリート構成のTTLにはかなわない)動作は良好のようですが思ったよりコンパイラの効率が悪くフラッシュプログラムの半分以上使っています、少なくても多くても『機能上』問題が無ければ良いのでこのままです。音は思った以上に良好です
回路はこちら プログラムはこちら
AVRはMEGAシリーズだとPWMモジュールが入っています正弦波のテーブルを読んで制御すれば本物らしい?サイン波が簡単に作れそうです、単にモールス符号を出す位なら苦労しないでソフトが組めそうです(もっとイイ音がしそう ピーピーじゃなくて コロコロって感じ)ヒマあったら実験してみます、思っているだけかも)、、、、あまり凝らないのがいいかもです。
|
|
| |
|
入力はCOR回路からなのでチャタリングは無いと思いますが一応チャリング除去の仕様にしてあります、トーンは1KHZ前後かといった感じです、AT26Lの内部発信を使っていますのでおんどによって若干変動します、ボード上でシュミレーション(右)してなんとかなので、ジャノメに組むよていです、FTR5410レピータとコネクタ互換にしてありますので、不具合あったら交換という手順です
WDTは設定していませんが、暴走したら送信しっぱなし の可能性はありますが、今回は基板のグランドを薄い銅板で引き回しましたので大丈夫と思われます。
回路といってもレピータの回路まったくパクリです。 |
|
|
 |
|
| |
|
|
|
|
|
|
|
|
|
|
| |
なんとか完成、うまく音はでるようです、前に付いていたID基板を取り外したら基板のうらに虫の巣?がありました、雨も当たらず、冬でも快適温度ですし内部はそんなに高電圧は無いので良好な居住空間だったと思われます、でもこういった状況はMOS ICでは漏電流となりトラブルの元になりそうです。
2009/05/07 ESA
sample JR8VT |
|
 |
|
| |
|
|
|
|
|
|
|
|
|
|